거미크레인(주) 장비를 소개합니다.
JEKKO
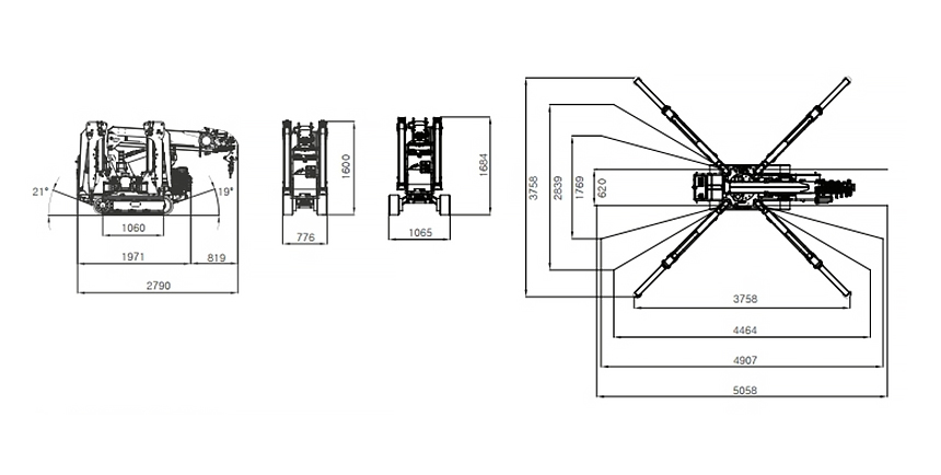
| 제원 |
|
|---|---|
| 최대작업반경 |
|
| 붐 |
|
| 기복 장치 |
|
| 선회 장치 |
|
| 아우트리거 |
|
| 주행 장치 |
|
| 호이스트 |
|
| 엔진 |
|
| 조종 형식 |
|
| 안전 장치 |
|
| 옵션 |
|

| Main Winch | |||||
|---|---|---|---|---|---|
| 600kg (Single line) |
63m - Φ 7mm | 15.1-31.8m/min | |||
| 최대 허용 중량 | 와이어(선) | 미터 |
|---|---|---|
| 1200kg | 2 | -29m |
| 600kg | 1 | -59m |



| JEKKO - SPX312 | |||||
|---|---|---|---|---|---|
| 구분 | 높이(m) | ||||
| 5.26 | 6.26 | 7.26 | 7.6 | ||
| 작업 반경 (m) |
2 | 1180 | 970 | 830 | 700 |
| 3 | 1030 | 900 | 730 | 630 | |
| 4 | 800 | 780 | 720 | 540 | |
| 5 | 690 | 640 | 610 | 500 | |
| 6 | 500 | 470 | 440 | ||
| 7 | 380 | 370 | |||
| 7.4 | 340 | ||||
(단위 : kg)